[EAGLE Ȩ]


EAGLE ÆÐÅÏ ¼³°è »ç·Ê Áý
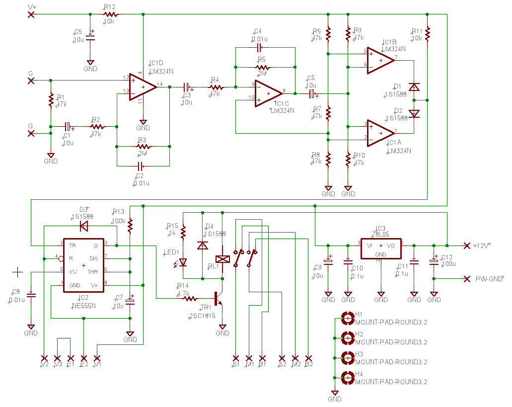
Àû¿Ü¼± °ËÃâ ÀåÄ¡
¿©±â¿¡¼­´Â Àû¿Ü¼± °ËÃâ ÀåÄ¡ÀÇ ÇÁ¸°Æ® ±âÆÇ ÆÐÅÏÀ» EAGLE·Î ÀÛ¼ºÇÑ ¿¹¸¦ ¼Ò°³ÇÕ´Ï´Ù£®
¾ÆÁ÷£¬½ÇÁ¦ÀÇ ÇÁ¸°Æ® ±âÆÇÀ» ÀÛ¼ºÇÏÁö ¾Ê¾Ò±â ¶§¹®¿¡ £¬³ªÁß¿¡ º¯°æµÉ °¡´É¼ºÀÌ ÀÖ½À´Ï´Ù£®

ȸ·Îµµ

ÆÐÅÏ ±×¸²

ÇÁ¸°Æ® ±âÆÇÀÇ Å©±â´Â 75 x 49.5mmÀÔ´Ï´Ù£®

È­¸éÀ» Ŭ¸¯ÇÏ¸é ±×¸²ÀÌ È®´ëµÇ¾î Ç¥½ÃµË´Ï´Ù£®


[TOP]